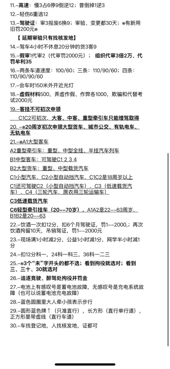
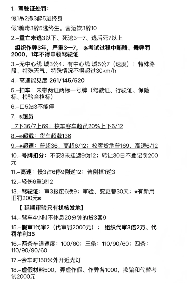
我提前半个月就报了科目一,可一直拖着没复习,直到最后一天才慌了神,硬着头皮想准备,却没什么头绪。后来我花时间看了一些总结好的口诀和重点内容,没想到就靠这一天的时间,我居然考了96分过了科目一!难怪网上好多人说一天就能过,原来记口诀真的这么快。 下面是我记的一些口诀,分享给大家: 扣1分:会车、普倒掉、使用灯光、年检、安全带、禁令标志标线 扣3分:普逆、手持电话、前方排队、占道、高速低于最低速度、高速不按规定车道行驶、三不让、故障灯光 扣6分:应急车道、信号灯、暂扣、肇事逃逸(轻微伤)、危险爆炸品 扣9分:准驾不符、高违停、无校资 扣12分:饮酒、高倒掉逆、买卖分、肇事逃逸(死亡) 这些口诀帮我记住了很多容易混淆的点。考前我还看了一个3小时的视频课,老师讲得挺实用的。精华课里的重点口诀一定要背,我当时还记了笔记,现在考完了留着也没用,就分享给大家,要是觉得有用可以点个收藏,方便之后随时看。


活泼的猎豹
1
粉丝
0
帖子
647
回复
注册:2016-05-17
来自:石家庄市
怎么上90分啊,老是上不了
英俊的火龙果
1
粉丝
0
帖子
179
回复
注册:2016-05-17
来自:南京市
刷了快半个月了,今天过了
辛勤的路灯
0
粉丝
0
帖子
417
回复
注册:2016-05-17
来自:北京市
接好运科一一把过🙏
真诚的板凳
0
粉丝
0
帖子
3
回复
注册:2016-05-17
来自:盘锦市
考的难吗
兴奋的钻石
1
粉丝
0
帖子
148
回复
注册:2016-05-17
来自:西安市
你们都怎么练的科目一